首页
关于我们
案例作品
涉外申请
公司动态
联系我们
涉外申请
公司动态
涉外申请
技术转化
专利商标知识
工作掠影
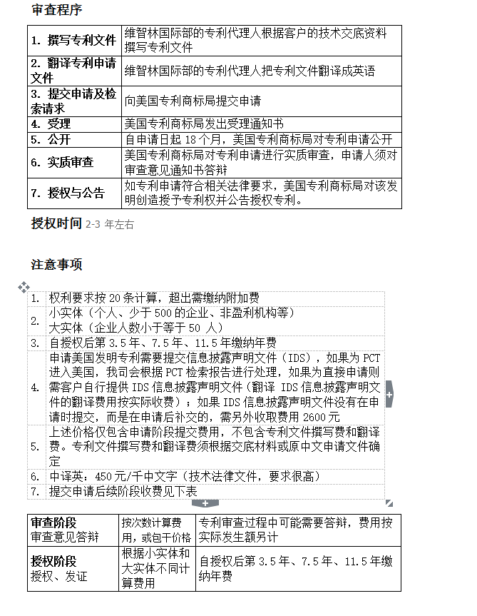
美国外观设计、发明专利和商标申请
作者:广州维智林专利代理事务所 来源:本站 发布时间:2017-9-20 20:51 浏览:
上一篇:
欧盟商标、外观设计和发明专利申请
020-2210-6873,13660320126